8月第一波,6家医械公司被国家局飞检!
[2018-08-02]
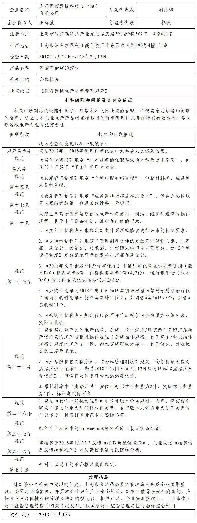
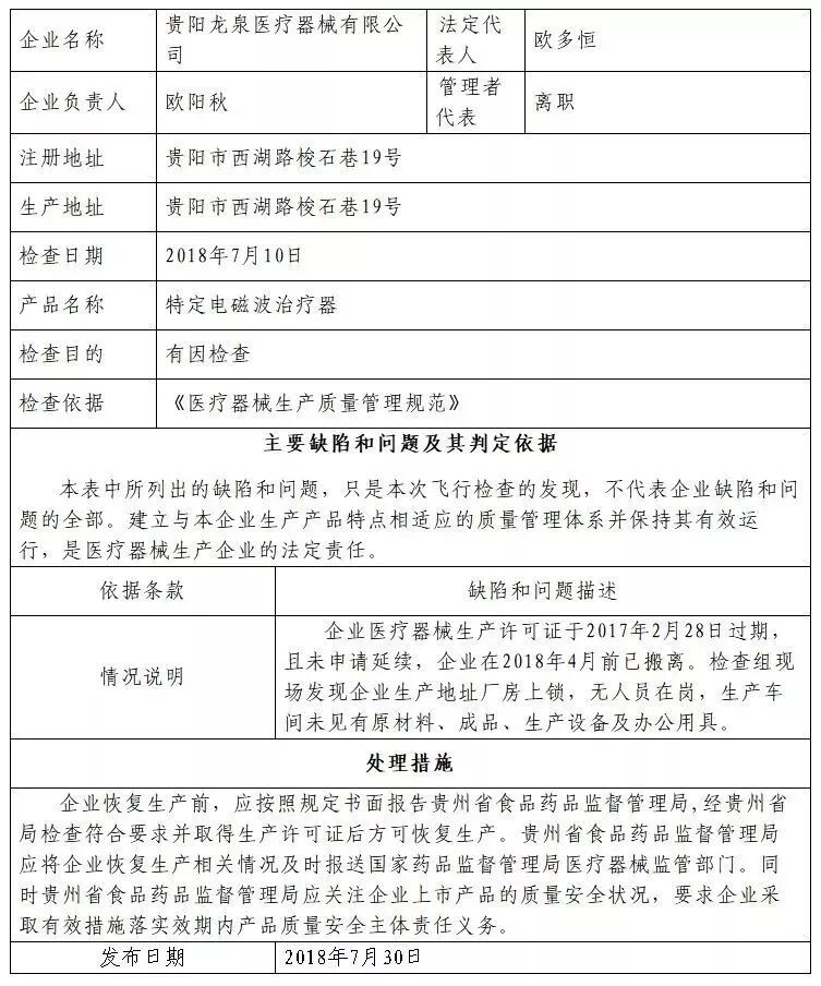
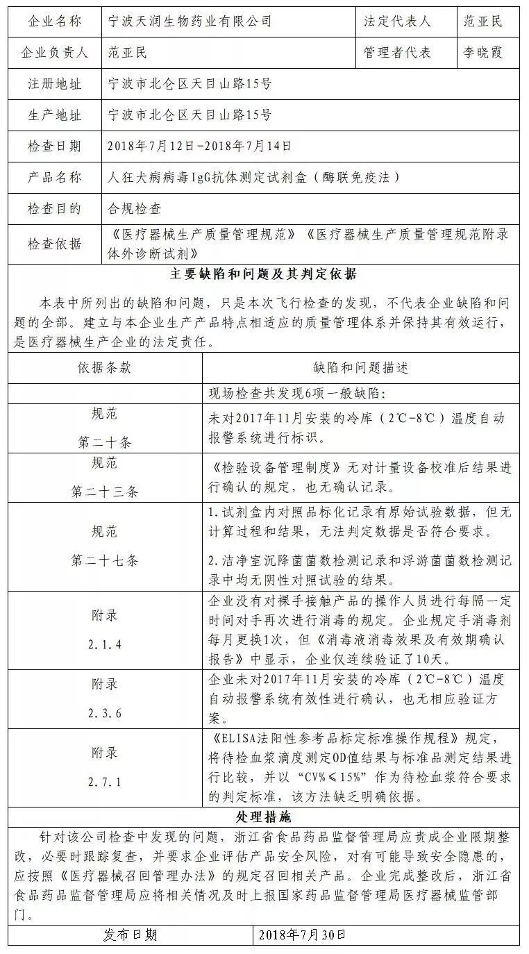
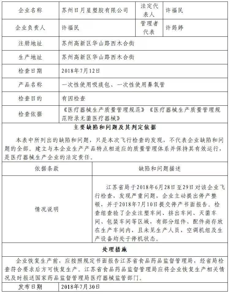
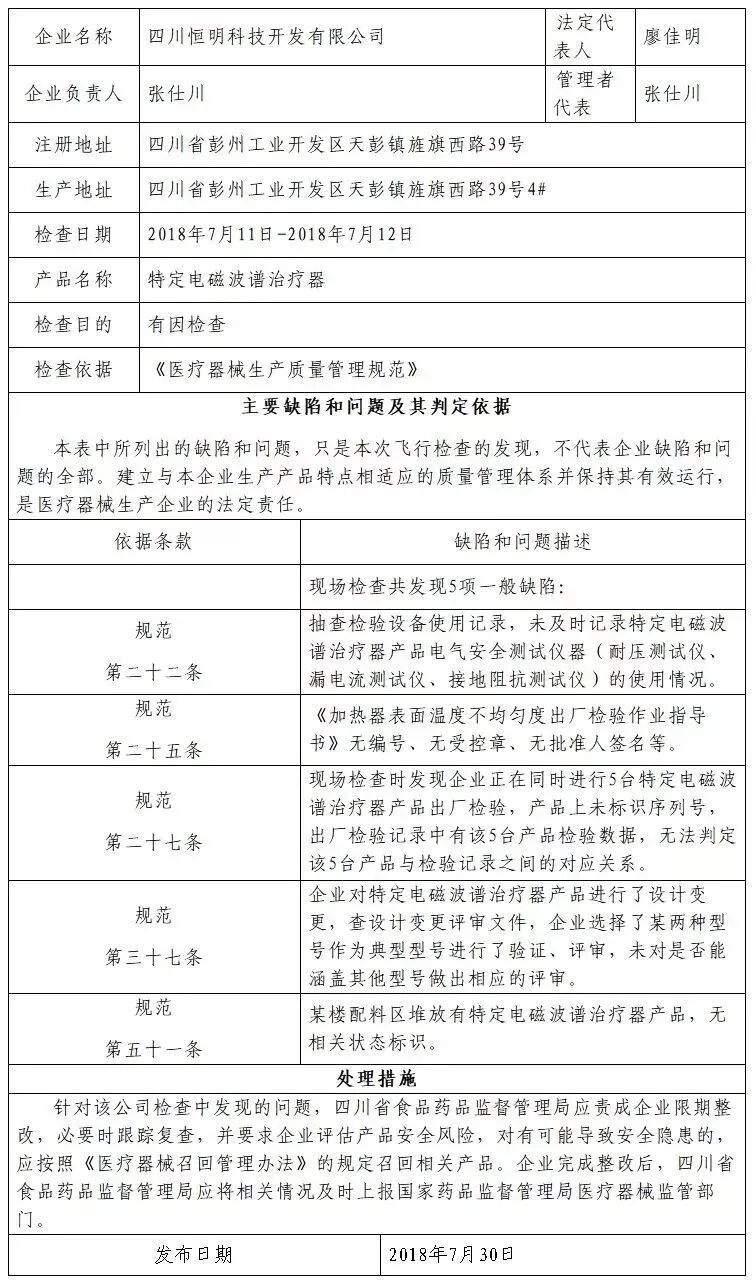
今日,国家药监局官网发布了6家医疗器械生产企业的飞检通报。
通报显示6家医疗器械公司近期遭遇了总局的飞行检查,包括苏州日月星塑胶有限公司、四川恒明科技开发有限公司、贵阳龙泉医疗器械有限公司、方润医疗器械科技(上海)有限公司、厦门安普利生物工程有限公司、宁波天润生物药业有限公司。
其中4家被发现存在多项一般缺陷,被要求限期整改;另外2家已确认停产。
来源:国家药品监督管理局官网
【返回】
今日,国家药监局官网发布了6家医疗器械生产企业的飞检通报。
通报显示6家医疗器械公司近期遭遇了总局的飞行检查,包括苏州日月星塑胶有限公司、四川恒明科技开发有限公司、贵阳龙泉医疗器械有限公司、方润医疗器械科技(上海)有限公司、厦门安普利生物工程有限公司、宁波天润生物药业有限公司。
其中4家被发现存在多项一般缺陷,被要求限期整改;另外2家已确认停产。
来源:国家药品监督管理局官网
版权所有:久顺企管集团
地址:上海市东方路800号宝安大厦15层,25层
热线:400-658-3933 、132-625-99339
E-mail:isosh@isosh.com
微信号:JoesonMed QQ群:479885917