公司快讯
用对CAPA神器,彻底摆脱医疗器械质量体系问题!
[2025-10-13]
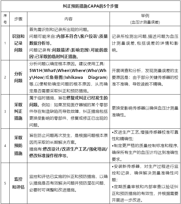
在医疗器械质量管理体系中,纠正预防措施(Corrective and Preventive Actions,简称CAPA)为关键性过程,目的是:识别和纠正问题并采取预防措施,以防止问题再次发生。本期分解5大步骤并配合实际案例分析,全方位解读CAPA。

√如需:建立国内质量管理体系\MDSAP\欧盟ISO13485体系\美国QSR820体系\质量体系培训等,欢迎致电【久顺企管】咨询合作!
*【久顺企管集团】近30年全球合规技术专家,中国\西班牙\荷兰\美国\英国均设公司,擅长产品注册、临床研究与临床评价、生产许可证、经营许可证、质量体系GMP等服务,优厚的咨询管理和技术服务经验,深耕无菌\非无菌\植入\有源\体外诊断等医疗器械领域,为产品畅行全球护航。

【返回】





沪公网安备 31011502005499