作为医疗器械质量管理体系中的关键过程,纠正预防措施Corrective and Preventive Actions(简称CAPA)其核心目的在于:识别和纠正问题并采取预防措施,以防止问题再次发生。
本期分解5大步骤并配合实际案例分析,全方位解读CAPA。

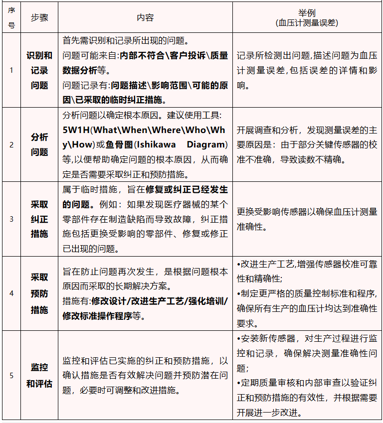
第1步:识别和记录问题
首先,需要识别和记录所出现的问题。
问题可能来自:内部的不符合\客户的投诉\质量数据分析等渠道。
问题记录应包括:问题描述\影响范围\可能的原因\已采取的临时纠正措施。
第2步:分析问题
分析问题以确定根本原因。建议使用的工具有:
5W1H(What\When\Where\Who\Why\How)或鱼骨图(Ishikawa Diagram)等,以便帮助确定问题的根本原因。而根据分析结果,即可确定是否需要采取纠正和预防措施。
第3步:采取纠正措施
该纠正措施为临时措施,旨在修复或纠正已经发生的问题。例如:如果发现医疗器械的某个零部件存在制造缺陷而导致故障,纠正措施可能包括更换受影响的零部件、修复或修正已出现的问题。
第4步:采取预防措施
预防措施旨在防止问题再次发生,是根据问题根本原因而采取的长期解决方案。
措施可能包括:修改设计、改进生产工艺、加强培训、修改标准操作程序等。
第5步:监控和评估
实施纠正和预防措施,并确保其有效性。监控和评估已经实施的措施,以确认措施是否有效解决问题并预防潜在的问题,必要时可对措施进行调整和改进。
举例:CAPA的5大步骤
假设某医疗器械公司自测中发现:其生产的血压计存在测量误差。执行CAPA过程时,以下为可行的处理方式↓
① 识别和记录问题:记录所检测出问题,描述问题为血压计测量误差,包括具体情况和影响。
② 分析问题:开展调查和分析。发现测量误差的主要原因是:由于某些关键传感器的校准不准确,导致读数不精确。
③ 纠正措施:更换受影响的传感器,以确保血压计的测量准确性。
④ 预防措施:
·改进生产工艺,增强传感器校准的可靠性和精确性;
·制定更严格的质量控制标准和程序,确保所有生产的血压计均满足准确性要求。
⑤ 对措施的监控:
·安装新传感器,对生产过程进行监控和记录,确保解决测量准确性问题;
·定期质量审核和内部审查以验证纠正和预防措施的有效性,并根据需要开展进一步改进。
√如需建立国内质量管理体系\MDSAP\欧盟ISO13485体系\FDA验厂\质量体系培训等,欢迎致电久顺企管咨询合作!
*【久顺企管集团】30年全球合规技术专家,中国\西班牙\荷兰\美国\英国均设公司,擅长产品注册、临床研究与临床评价、生产许可证、经营许可证、质量体系GMP等服务,优厚的咨询管理和技术服务经验,深耕无菌\非无菌\植入\有源\体外诊断等医疗器械领域,为产品畅行全球护航。






沪公网安备 31011502005499