


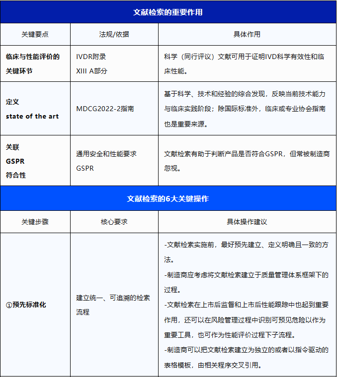
一、文献检索的重要作用
如同在临床评价中的重要性,文献搜索在性能评价中也是关键部分,临床评价和性能评价中如何运用文献搜索也是知乎平台的热点问题。IVDR附录XIII A部分中明确:科学(同行评议)文献可用于证明IVD科学有效性和临床性能。
MDCG2022-2定义"state of the art"为:基于科学、技术和经验的相关综合发现,在产品、过程和患者管理方面,当前技术能力和/或公认临床实践的发展阶段。然而,在确定state of the art过程中,许多制造商错以为符合国际标准和指南文件就足以符合当前技术水平。其实,临床或专业协会指南也可作为state of the art来源之一。
文献检索与判断产品性能是否符合通用安全和性能要求GSPR也高度相关,却总被制造商忽视。
二、文献检索的关键操作
① 预先标准化
文献检索实施前,最好预先建立、定义明确且一致的方法。
制造商应考虑将文献检索建立于质量管理体系框架下的过程。
文献检索在上市后监督和上市后性能跟踪中也起到重要作用,还可以在风险管理过程中识别可预见危险以作为重要工具,也可作为性能评价过程下子流程。
制造商可以把文献检索建立为独立的或者以指令驱动的表格模板,由相关程序交叉引用。
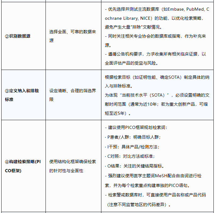
② 识别文献数据源
确定需搜索的数据源较为重要。现有文献数据库都有各自优缺点,选择数据源时应先测试其功能,优化检索并避免出现大量"排除"文献情况。
常见文献数据库包括:Embase,PubMed,Cochrane Library,NICE等。相关的专业协会数据库也可作为文献检索数据源。
公告机构鼓励制造商收集所有相关临床证据,用于明确IVD产品受益和风险。
③ 定义纳入和排除标准
根据检索重点建立明确的“纳入/排除标准”。
在确定最新技术水平的排除标准时,应确定时限要求(例如设置为最近10年)。如果是具有重大创新水平的产品,可缩短为5年。
④ 建立文献搜索词框架
应建立框架以帮助识别相关搜索词,根据搜索词在数据源中进行搜索。
就文献而言,PICO是最常用的框架:
P:患者问题/适用人群;I:干预措施;C:对照;O:结果。
建议最好使用医学主题词(MeSH),为每个检索重点分别设置单独PICO语句。
如果为警戒数据库,可直接对产品进行检索,也可使用产品代码进行(不同地区代码不同,注意适用性)。
⑤ 保证文献检索可重复性
IVDR下的文献检索方案和报告应足够详细,以确保在所有检索查询时均能获得相同的结果,并证明检索的可重复性。
应当列出检索中确定的每篇文章,明确是纳入或排除。如果被排除则应当表明排除理由。
⑥ 明确数据评价标准
应考虑数据评估标准的建立和应用。这适用于所有类型的纳入数据,应该在计划中就明确建立该评估标准(包括所有检索重点的纳入/排除标准)。
就文献而言,GRADE、OCEBM证据等级是常用的标准。当然,制造商可自由确定应用标准。
#欧盟CE临床评价/性能评价,久顺是您明智之选! #
> 久顺企管集团·30年全球合规技术专家\拥有近20年资深欧代,中国\荷兰\西班牙\美国\英国均设公司,提供一站式快捷合规服务:CE注册获证、技术文档编写、体系辅导、临床研究与临床评价、上市后监督咨询等。
√ 作为国内少有配备IVDR法规\IVD技术\数据分析领域专业团队的企业,久顺已与欧盟各大主流实验室和医院建立合作渠道,可提供临床性能研究(国内少有可胜任且使用EP文件研究)、可用性研究、上市后临床跟踪研究等服务。
√ 久顺技术团队具备丰厚的法规、设计开发经验,可为企业完成内部质量管理体系以符合IVDR法规升级、建立产品设计开发过程。






沪公网安备 31011502005499