
欧盟官网全新发布《MDCG 2021-24 Rev.1 医疗器械分类指南》,本次更新虽然不属于“推倒重来”般地颠覆,但对制造商的产品分类判断、规则适用理解、技术文件撰写、与公告机构沟通等,都将产生较为现实的影响,可重点关注边界产品、植入类产品、有源器械、特殊规则相关产品。
本次指南的主要更新变化集中于:总则要求、植入性定义表述、分类规则适用措辞、规则9结构优化、规则2/8/9/10/12/16/22相关表格和实操说明等方面的更新,其中规则8与规则22新增实操备注。
更新: General requirements一般要求
该部分内容主要解释分类对MDR合规要求的影响。新版强调,无论器械属于何种类别,都必须符合MDR的通用义务,但部分要求会因分类不同而变化,例如:符合性评估、临床评价、上市后监管、追溯性和说明书要求等。
对制造商而言,这意味着“分类”并不仅仅是注册时填写的一项结论,而是直接决定后续合规路径和证据要求的关键起点。
更新: Invasiveness-Implantable devices侵入性-植入器械
此处有重要措辞调整:文件将原来的 “surgical外科手术的” 替换为 “clinical临床的”,同时更新其定义。该变化看似只是词语替换,实则影响不小。因为“clinical intervention临床干预”比“surgical intervention手术干预”外延更广,意味着某些原本不一定被理解为“手术植入”的场景,此后在分类讨论中可能将更明确地归入“植入器械”分析框架。
对某些以非传统外科方式进入人体、但需长期留置的产品,该表述变化尤其应重视。指南中针对植入器械的解释,已明确使用clinical intervention(临床干预)和clinical procedure(临床程序)的表述。
更新: Application of the classification rules分类规则的适用
“device”被替换为 “product”。此变化并非简单的语言润色,而更像是监管表达上的有意放宽,提示制造商:开展分类分析前,首先应判断对象是否属于MDR范围内的医疗器械、附件、替换部件或附录XVI下产品。
换言之,监管思路进一步强调:先判断“产品属性”,再进入“器械分类”。此处变化对于组合产品、边界产品、附录XVI下产品尤其重要。
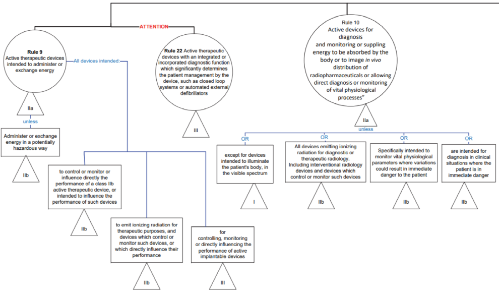
更新: Active devices有源器械-规则9
此处为结构性调整,使其与规则自身更为一致。指南内的图示(见下图)也对有源器械分类逻辑进行更清晰的展示,帮助制造商区分Rule 9、Rule 10、Rule 11、Rule 12、Rule 22 之间的边界。针对涉及能量交换、诊断监测、治疗控制、闭环系统等产品,该结构优化有助于减少理解偏差,尤其是在进行分类论证表时更易形成清晰逻辑链。

更新: 多项规则的表格内容修订(Rule 2/8/10/12/16/22)
此类表格通常最为制造商喜闻乐见,因为其将规则、分类结果和示例相对应,是日常分类判断重要抓手。更新意味着部分示例、适用条件或分类呈现方式有所优化,实践参考价值更高。特别是:
·Rule 2 涉及通道、储存、最终输注/导入人体相关的非侵入性器械;
·Rule 8 关系到长期外科侵入性器械和植入器械;
·Rule 10 涉及有源诊断和监测器械;
·Rule 12 涉及给药或移除物质的有源器械;
·Rule 16 涉及消毒或灭菌器械;
·Rule 22 涉及带集成/内置诊断功能并显著决定患者管理的有源治疗器械。
更值得关注的是,Rule 8 的“Practical issues of classification分类的实际问题”新增1-7条备注,说明监管方明显意识到:长期侵入性和植入性产品在实践中最容易引发争议。新增备注也通常意味着此前已有较多实际分类难题,监管方希望通过补充解释形成统一理解。对于骨科植入物、长期留置导管、乳房植入物、手术网片、脊柱相关植入物等企业,此部分是本次修订最具价值的内容之一。
同时,Rule 9和Rule 10的实操说明也有所更新,意味着有源治疗器械、有源诊断/监测器械相关的分类判断口径趋向于更细化。考虑到软件、监护设备、能量治疗设备、影像相关设备与患者管理之间的逻辑愈加复杂,此类更新较可能是为贴合现有技术发展趋势,减少市场主体在规则选择上的分歧。
此外,Rule 22的实操说明新增备注。Rule 22主要针对带有集成或内置诊断功能,且该诊断功能会显著决定患者管理的有源治疗器械,例如闭环系统、自动体外除颤器等。该规则本身就具有较强的技术复杂性和临床风险导向,因此新增说明,意味着监管方希望进一步明确此类“诊疗一体化”产品的分类思路。
* CE服务,首选老牌咨询公司!
√ 选择久顺就是选择成功!始创于1996年,西班牙\荷兰\英国\美国\中国均设公司,近30年全球合规专家。提供全程高效欧盟合规服务:√CE注册取证√技术文档编写 √合规策略 √体系辅导 √上市后监督咨询 √近20年资深欧代 √编撰临床方案设计\临床试验方案 √收集\整理\分析试验原始数据并出具临床试验报告等。
久顺部分MDR成功案例(篇幅有限仅展示部分)↓
☑辅导浙江企业手术器械荣获IIa类CE-MDR证书;
☑辅导全球医械巨头获IIb类产品CE-MDR证书;
☑辅导斯瑞奇获I类灭菌创口贴CE-MDR证书;
☑助力海翔药业取得I类灭菌CE-MDR证书;
☑助力台衡精密测控获I类测量CE-MDR证书;
☑辅导亚美斯特(天津)获得IIa类通气类产品的CE-MDR证书;
☑辅导杭州某生物企业成功通过I类灭菌采样拭子的MDR体系审核(ISO13485);
☑助力深圳企业顺利通过IIa类敷料类产品的MDR体系审核(ISO13485);
☑辅导某跨国医疗器械企业取得IIb类监护类产品CE-MDR证书
☑助力浙江龙德医药获IIa类注射器CE-MDR证书
☑辅导五维康获IIa类心电记录仪CE-MDR证书
☑辅导天津企业获IIa类灭菌气管插管CE-MDR证书
成功案例持续更新中......






沪公网安备 31011502005499