您现在的位置:首页 > 新闻中心 > 新闻法规
新闻法规
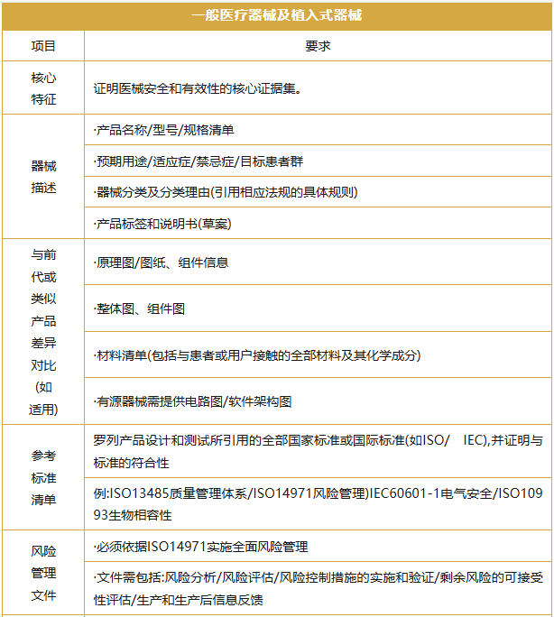
医疗器械出口热门目的地巴西,技术文件要求有多高?
[2025-11-27]

>医疗器械注册辅导,久顺是您明智选择! 30年全球合规技术专家,中国\西班牙\荷兰\美国\英国均设公司,专注无菌\非无菌\植入\有源\体外诊断等医疗器械领域,丰厚的质量体系、临床试验、产品注册咨询管理和技术服务经验,护航产品全球畅行无阻。

返回